一、无忧换新保服务对象及范围
1. 无忧换新保服务对象为:在中富购买的并且用于家庭或个人使用的全新原装正品手机及其他指定数码产品。
2. 无忧换新保服务的范围为:在服务保障期内,无磕、摔、碰、进液等主观人为损坏的使用过程中,出现《国家三包》所列性能故障,导致产品不能正常使用,我们直接为您提供一次免费换新服务,更换同品牌同型号同颜色新机;服务范围包括:正常使用情况下发生的机械或电气元件损坏所造成的性能故障(无第三方维修拆装、人为损坏及意外损坏)。
3. 服务期限:自设备交易完成第二日生效,至生效后的第90天满。
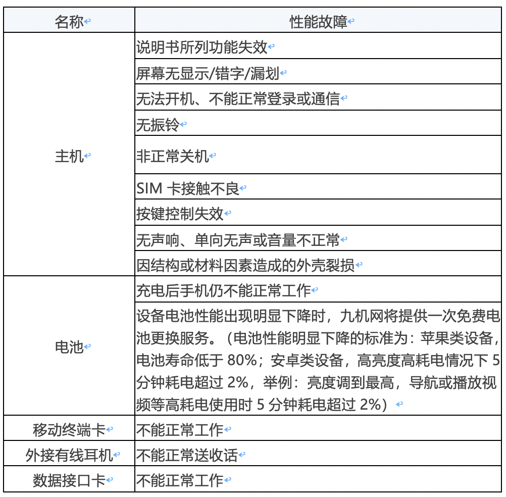
二、无忧换新保服务保修范围具体如下

三、无忧换新保服务不承保范围
1. 经由非中富或厂家授权售后拆机、检测、维修以及原厂机身封机标破损的;
2. 装饰性及非功能性的故障(不影响功能使用的外观损坏),包括但不限于外观磨损、掉漆、凹陷、划痕或刮痕;
3. 检测设备未见故障或无故障情况的;
4. 由于人为主观因素或非设备本身因素导致损坏的;
5. 送修设备无法与保修凭证、延长保服务凭证相对应,且无法证明的,包含但不限于设备IMEI不可见、设备序列号涂改或缺失、手机背贴移位、灭失等情况;
6. 厂家明确故障发布召回但未参加厂家召回计划而导致的故障;
7. 未根据生产商的使用说明进行使用和操作;
8. 使用非厂家指定原装附件导致的机器故障损毁;
9. 自行更改软件、系统,第三方软件不兼容等软件问题导致的故障;
10. 任何商业用途环境或者非个人使用下使用商品而发生的故障;
11. 随机配件,包括但不限于充电头、数据线、耳机、手写笔等;
12. 保修商品超过使用说明书规定的适用范围,以及商品随使用时间推移正常产生的性能衰减(如机身发热,信号减弱,非电池原因导致的待机时间缩短等);
四、注意事项
1. 设备符合无忧换新保使用规则时,我们将免费提供换新服务;
2. 设备出现故障时,需先排除未在承保范围内的其他故障(例如:主板损坏导致的不开机等故障)后才能使用无忧换新保。
3. 本无忧换新保通过免费换新的形式承担赔偿责任,不直接赔付现金;
4. 本无忧换新保服务在任何情况下都不保障人身或其他财产损害或损失、既有利益或期待利益的损失、附带损失、直接或其他间接损失;
5. 第三方权利除外:无忧换新保服务保障购买时对应登记的商品的服务,任何非对应的商品不享受相应服务;
6. 无忧换新保服务在任何情况下,对于以下或类似情形不负赔偿责任
· 任何因无忧换新保服务导致的其余故障维修延迟产生的费用;
· 因商品使用不当或法律法规不允许赔偿而产生的损失。
六、送修途径
1. 亲临中富网全国范围内线下任意门店;
2. 登录中富网自助预约报修,待相关授权售后工作人员联系您;
3. 拨打本服务客户服务电话:15857712315;
4. 邮寄至指定地点维修(邮寄前,请您在邮寄包裹里留下便签,说明邮寄商品型号,故障,联系方式等信息,有任何疑问可咨询客服)。
浙江省:
· 送修地址:浙江省温州市鹿城区人民东路101号中富手机卖场仓库
· 收件人:繆克龙
· 电话:18658720220